欢迎访问浙江击剑运动协会
联系我们
|
加入收藏
浙江击剑运动协会
首页
协会介绍
竞赛计划
成绩排名
新闻动态
文件下载
击剑知识
器材价目
联系我们
首页
>
通知公告
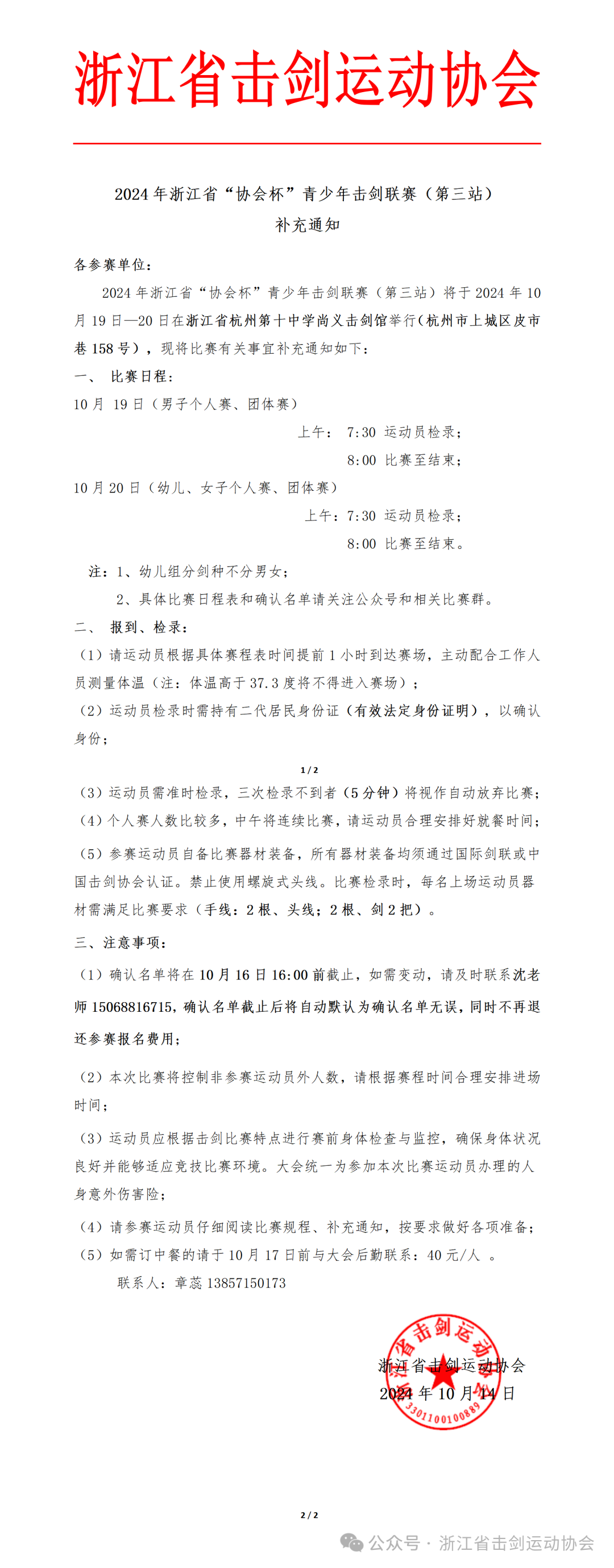
2024年浙江省“协会杯”青少年击剑联赛(第三站)补充通知
花剑
重剑
佩剑
通知公告
更多
分组情况(个人+团体)
2026年浙江省“协会杯”青少年击剑联赛(
比赛日程
确认名单(个人+团体)
2026年浙江省“协会杯”青少年击剑联赛(
器材价目
更多
【2025年】器材价格表
竞赛计划
更多
2025年度 全年比赛计划
联系我们
详细
地址:杭州市余杭区五常大道165号靖源国际3幢702室
311100
电话:0571-85855817
传真:0571-85855817
邮箱:hangzhou@hzfencingsport.com